AG旗舰厅
首 页
走进AG旗舰厅
新闻通告
产品先容
乐成案例
手艺与研究
联系AG旗舰厅
搜索
热线:0813-6280463
Menu
搜索
热线:0813-6280463
首 页
走进AG旗舰厅
新闻通告
产品先容
乐成案例
手艺与研究
联系AG旗舰厅
新闻通告
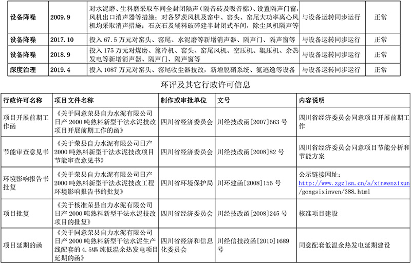
环保信息果真表
泉源:未知 时间:2020-01-15 17:01 浏览次数:次
上一篇:
排污允许证
下一篇:
窑头窑尾烟气排放一连监测小时数据
网站地图